受地缘局势影响,近两个交易日,中国海油、中国石油、中国石化连续涨停。
3月3日晚间,中国石油天然气集团有限公司、中国石油化工集团有限公司、中国海洋石油集团有限公司接连发布股票交易异常波动公告,提示投资者注意风险。
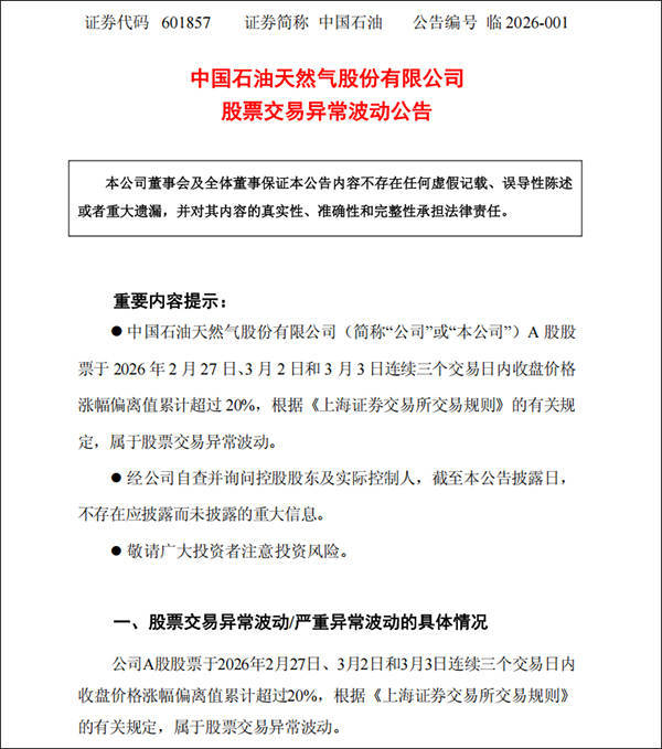
中国石油在公告中称,公司A股股票于2026年2月27日、3月2日和3月3日连续三个交易日内收盘价格涨幅偏离值累计超过20%,根据《上海证券交易所交易规则》的有关规定,属于股票交易异常波动。
经自查,公司目前生产经营情况正常,近期行业政策没有发生重大变化。
公告指出,近期国际原油市场受地缘局势、供需格局等多重因素影响,价格呈现宽幅震荡走势,短期油价波动存在较大不确定性,敬请广大投资者注意风险。

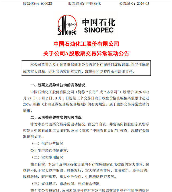
中国石化发布公告称,公司股票于2026年2月27日、3月2日、3月3日连续三个交易日内日收盘价格涨幅偏离值累计超过20%,根据《上海证券交易所交易规则》的有关规定,属于股票交易异常波动情形。
公告表示,经公司自查,公司生产经营情况正常,不存在应披露而未披露的重大事项。受地缘政治等因素影响,国际原油价格走势存在诸多不确定性,敬请广大投资者注意风险。

中国海油的公告称,公司股票于2026年2月27日、3月2日、3月3日连续3个交易日内收盘价格涨幅偏离值累计超过20%。根据《上海证券交易所交易规则》的有关规定,属于股票交易异常波动情形。
经核实,公司目前生产经营活动正常,行业政策未发生重大调整,内部经营秩序正常。近期国际原油市场受地缘局势、供需格局等多重因素影响,价格呈现宽幅震荡走势,短期油价波动存在较大不确定性,敬请广大投资者注意风险。

据新华社此前报道,由于美国和以色列对伊朗发起军事打击引发中东地缘政治局势显著升级,国际市场石油供应面临中断风险,国际原油期货价格1日晚开始新一周交易时大幅上涨。
(观察者网综合中国石油天然气集团有限公司公告、中国石油化工集团有限公司公告、中国海洋石油集团有限公司公告、新华社)
